福建高考

3773考试网2016高考福建高考正文

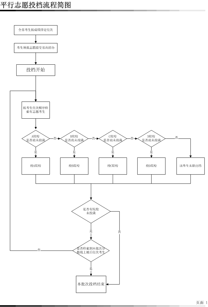
[图文]对平行志愿投档流程的简要说明

来源:fjzsksw.com 2009-7-3 9:16:34

对平行志愿投档流程的简要再说明

          注意:本站观点及建议为个人见解,仅供参考。高考志愿事关个人前途,请慎重!

      许多考生及家长对“平行志愿”仍有不少误解,为此,本网站再作简要解释。
     有人认为,投档时,考生同时分别投到A、B、C、D四个志愿的高校,然后由高校录取,考生选择其中一所高校就读。另外,也有人认为A、B、C、D四个志愿投档是有先后的,当被A高校退档后,还可往B高校投档。这些观点都是错误的,本网站根据掌握的资料,对投档流程作简要说明,希望能帮助大家尽快了解投档方式,科学选择志愿。
     首先,省高招办根据可生总分和各科成绩排定位次,即查询成绩时得到的排名。
     然后,考生填报志愿并提交省高招办。
     投档程序开始后,系统按考生位次顺序检索到每位有填报志愿的考生。
     按ABCD志愿顺序检索当前考生所填报院校,以院校总计划数为基数,按照规定好的投档比例,
            若A院校生源未满,投A院校,然后检索下一个位次的考生,
            若A院校已投满,则检索B志愿院校;
            若B院校生源未满,投B院校,然后检索下一个位次的考生,
            若B院校已投满,则检索C志愿院校;
            若C院校生源未满,投C院校,然后检索下一个位次的考生,
            若C院校已投满,则检索D志愿院校;
            若D院校生源未满,投D院校,然后检索下一个位次的考生,
            若D院校已投满,则该考生不能出档,检索下一个位次的考生;
     按照上述方式依次检索考生及志愿直至当前批次院校全部投满或直至本批次上线考生最后一个位次为止。

      招生院校根据已定并公布的招生方式对出档考生按专业进行录取,未能录取的考生退回省高招办。
      被退档考生参加本批次志愿征求或者参加下一批次志愿填报和投档。

      应当说明的是:
               1,考生位次排序方法文理科不相同,总分相同的考生很多,但是同位次的考生出现的几率极少;
               2,平行志愿只用于文史、理工类的本一、本二、本三和高职(高专)批以及这些批次的征求志愿录取;
               3,投档时按院校投档,不分专业,投档比例省内院校为1:1,省外院校为1:1.05;
               4,招生院校按专业录取出档的考生,录取方式各校各不相同,考生填报前应先上该院校的招生章程网站了解招生方式。

      以下是投档流程简要图示,根据个人经验和掌握的资料绘制,仅供参考


触屏版 电脑版
3773考试网 琼ICP备12003406号-1