贵州高考

3773考试网2016高考贵州高考正文

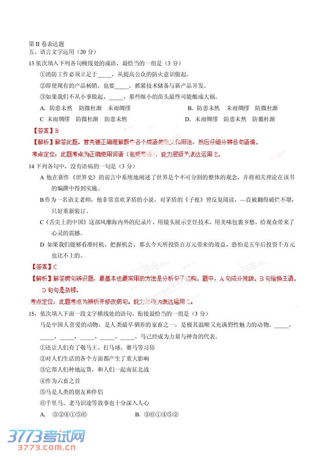
2014贵州高考语文试题及答案解析(全国2卷)

来源:2exam.com 2014-6-8 16:05:40



2014海南高考语文试题及答案解析

2014海南高考语文试题及答案解析

2014海南高考语文试题及答案解析

2014海南高考语文试题及答案解析

2014海南高考语文试题及答案解析

上一页  [1] [2] [3] [4] 

触屏版 电脑版
3773考试网 琼ICP备12003406号-1