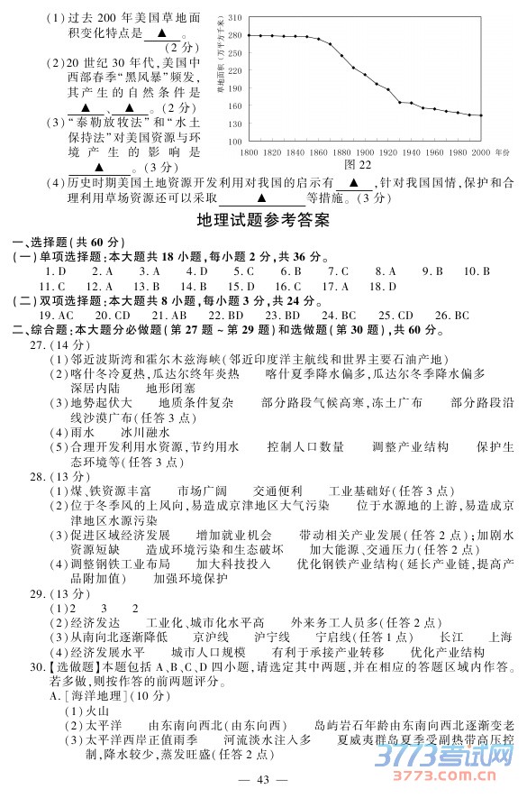
江苏高考

3773考试网2016高考江苏高考正文

[组图]2015江苏高考地理试题及答案发布

来源:2exam.com 2015-6-10 11:40:57



2015江苏高考地理试题及答案发布

2015江苏高考地理试题及答案发布

上一页  [1] [2] [3] [4] [5] 

触屏版 电脑版
3773考试网 琼ICP备12003406号-1