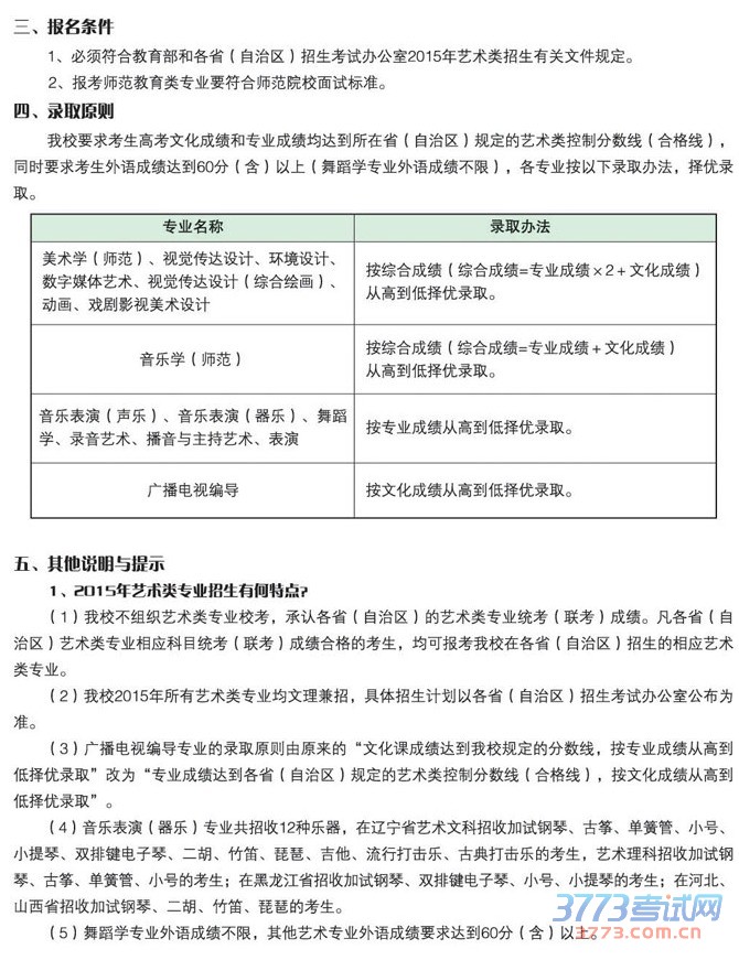
相关文章 辽宁师范大学2013-2015年艺术类专业录取分数线2016辽宁师范大学艺术类报名录取原则辽宁师范大学2016年艺术类专业招生计划辽宁师范大学2016年艺术类招生简章2016辽宁师范大学高水平运动员简章辽宁师范大学体育学院2016年体育类招生简章2016辽宁师范大学高水平运动员招生简章2015辽宁师范大学运动训练专业体育专项考试成绩2015年辽宁师范大学高水平运动员招生简章辽宁师范大学2015年体育类招生简章 触屏版 电脑版 3773考试网 琼ICP备12003406号-1