中国传媒大学
2016
年中外合作办学艺术类本科招生简章
中国传媒大学
自
2015
年
起
进行中外合作办学艺术类本科专业招生。
本简章中三个
中外合作
办学
艺术类本科专业
由中国传媒大学与美国纽约理工学院联合设立
,于
2014
年获得教育部批准
,
批
准书编号
MOE11USA02DNR20141596N
,是按照教育部中外合作办学要求进行的
中外双学位
联
合培养项目。
一、招生专业
(一)招生计划
专业代号
专业
招生人数
高考科类
学位
H1
数字媒体艺术
(中外合作办学)
25
文理兼招
中国传媒大学艺
术学学士学位;
美国纽约理工学
院
Bachelor of
Fine Arts (BFA)
H2
戏剧影视导演
(中外合作办学)
25
H3
视觉传达设计
(中外合作办学)
25
注:
以上中外合作办学艺术类本科
专业
面向全国招生,不编制分省招生计划
(二)学制
学制四年,学生将进行中国传媒大学和纽约理工学院双学籍注册,全程执行由中外双方共
同制定的国际联合培养方案,学习期间全程有外籍专业教师进行指导和国际化培养。第一至三
学年,学生在中国传媒大学进行学习。第四学年,学生可选择赴纽约理工学院进行学习。
(三)学费及奖学金
1.
国内期间:学费人民币
4
万元
/
年(如有调整,按当年批准的标准执行),不含食宿等费用。
学生可参评由国家及中国传媒大学设置的奖学金。
2.
赴美期间:学费
按
纽约理工学院当年留学生学费标准收
取(详
见官网
http
://
www.nyit.edu/tuition
)
,
不含国际旅费、生活费及保险等费用。
赴美
学生可享受
优秀学生
留
学奖学金,并可申请纽约理工学院奖学金、教学助理、学术助理工作津贴及勤工助学基金。
出
国学习期间中方学费的缴纳,按照《中国传媒大学中外合作办学机构学生出国期间的学费管理
办法》执行
。
二、报名
(一)报名条件
1.
符合教育部发布的普通高等学校年度招生工作规定中的报名条件。
2.
艺术类专业省级统考合格
(省级统考未涵盖的专业除外)。
(二)报名安排
1.
网上报名时间:
201
6
年
1
月
1
7
日
-
1
月
31
日
考生
均
须
于此时间内登录中国传媒大学
本科
招生网
(
htt
p://zhaosheng.cuc.edu.cn
)报名,并
于报名前准备本人近期正面免冠电子标准证件照以及具有网上支付功能的银联卡。
2.
考试地点:中国传媒大学(地址:北京市朝阳区定福庄东街一号)
(三)报名考试费
根据北京市京发改
[2004]2651
号文件规定,每人每专业初试报名考试费
100
元,复试
考试
费
80
元
,三试
考试费
80
元
。考生网上报名后,所交材料及费用无论参加考试与否,恕不退还。
三、考试
(一)考试时间:
2
月
15
日-
2
月
21
日
(二)考试内容及时间安排
H1
数字媒体艺术
(中外合作办学)
[
2
月
15
日
-
2
月
21
日
,网上
报名
安排
]
国际创意能力
面试
①作品展示
展示个人创作作品(类型不限)及创作理
念
②创意展示
按照给定的主题词进行现场创意
阐述
(
形式不限)
③英语口语能力
用英文回答考官提问,考查
跨文化交流能力、创新能力、国际化潜质和背景及专业能力。
以上考试考生可用
PPT
、可自备创作工具及相关软
件。
[
2
月
15
日
-
2
月
21
日
,网上
报名
安排
]
面试
①自我介绍(中、英文自选)②回答考官提问
个性化考查
考生的专业
兴趣、交流能力、想象力及知识面
③专长展示
展示考生
在计算机、美术、音乐、文学、影视
、参与或组织校内
外活动
等方面的专长、个人创作作品或相关证书。
考官可根据考生的实际特长,要求考生进行现场命题创作
,如
创意设计、电脑制作、程序设计等。
[
2
月
19
日
14
:30
-
16
:30]
笔试
专业能力考试
①
数字影视、网络视频、
互联网
产品基础知识考查
②
逻辑思
维和发散性思维能力考查
③
数字影视、网络视频作品分析或互联网领域热点事件评述
[
2
月
20
日
9:00
-
1
1
:
0
0
]
文化笔试
高中文化课中的语文、英语、数学
H2
戏剧影视导演
(中外合作办学)
【初试】
[
2
月
15
日
-
2
月
21
日
,网上
报名
安排
]
国际创意能力
面试
①作品展示
展示个人创作作品(类型不限)
及创作理念
②创意展示
按照给定的主题词进行现场创意(形式不限)
③英语口语能力
用英文回答考官提问,
考查
跨文化交流能力、创新能力、国际化潜质和背景及专业能力。
以上考试考生可用
PPT
、可自备创作工具及相
关软件。
[
2
月
15
日
-
2
月
18
日
,网上
报名
安排
]
面试
①自选朗诵(
3
分钟内)
②回答考官提问
【查询初试结果、办理复试手续
】
2
月
19
日
8:30
-
12:00
【复试
】
[
办理复试手续时安排
时间
]
面试
①命题故事
②命题小品(双人或多人)
[
2
月
20
日
9:00
-
1
1
:
0
0
]
文化笔试
高中文化课中的语文、英语、数学
【
查询
复
试结果
】
3
月
7
日
我校
本科招生网
上公布
复试合格考生名
单
,三试
统一在北京进行
。
【办理三试手续
】
3
月
11
日
13:0
0
-
17
:00
【三
试
】
[
3
月
12
日
13:3
0
-
16
:
3
0]
笔试
命题写作
按命题写一个短篇电影故事
[
办理
三
试手续时安排时间
]
面试
①回答考官提问
重点考查艺术积累、感悟力、创造力、组织领导能力
②
照
片叙事组合
③命题小品(单人或双人
)
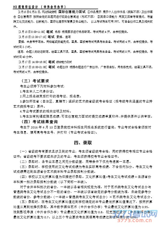
H3
视觉传达设计
(中外合作办学)
[
2
月
15
日
-
2
月
21
日
,网上
报名
安排
]
国际创意能力
面试
①作品展示
展示个人创作作品(类型不限)及创作理
念
②创意展示
按照给定的主题词进行现场创意
阐述
(形式不限)
③英语口语能力
用英文回答考官提问,考查
跨文化交流能力、创新能力、国际化潜质和背景及专业能力。
以上考试考生可用
PPT
、可自备创作工具及相关软
件。
[
2
月
15
日
8:00
-
11:
0
0
]
笔试
色彩
根据要求进行色彩默写。考试用纸
4
开,由学校提供。
[
2
月
15
日
13:30
-
17
:10]
笔
试
素描、速写
素描:半身带
手写生。用铅笔或炭笔完成,画具、画板
等考试用具考生自备。考试用纸
4
开,由学校提供,考
试时间
3
小时
。
速写:命题人物动态默写。绘画工具不限,画具、画板
等考试用具考生自备。考试用纸
8
开,由学校提供,考
试时间
40
分钟
。
[
2
月
17
日
14:00
-
1
6
:
0
0
]
笔试
综合能力测试
[2
月
17
日
18:00
-
21
:
0
0]
笔
试
命题创作
根据命题进行广告创作,广告语自拟。用色彩完成,
绘画
工
具
不限。
考试用纸
4
开,由学校提供
。
(三)考试要求
考生必须持下列材料参加考试
:
1.
考生本人二代身份证。
2.
网上报名结束后打印的准考证、报名表。
3.
参加所在省(自治区、直辖市)组织的艺术类省级统考合格证(报考统考未涵盖的专业持
艺术类报考证)原件。
4.
专业考试要求的相关证明及材料。
5
.
考生如有托福或雅思成绩,可在创意能力面试时提交成绩单复印件,并提供原件以供审核。
(四)考试结果查询
考生于
201
6
年
4
月
10
日
登录我校本科招生网报名系统进行查询。专业考试合格者须核对
考生信息、填写高考考生号,并打印《专业考试合格证》。
四、录取
(一)
省级统考有要求且涉及到的专业,考生须省级统考合格,同时获得校考相应
专业合格
证书;省级统考不要求或未涉及的专业,考生须获得校考专业合格证书。
(二)录取时,各专业志愿之间无分数级差,同等条件下优先考虑第一志愿。
(三)录取时,学校使用的文化考试成绩为考生实际高考成绩,不含任何加分。考生文化考
试成绩需达到生源省份艺术类本科专业录取控制分数线。
(四)学校以文化折算比值为依据进行录取。文化折算比值
=
考生文化考试成绩÷生源省份
本科第一批次录取控制分数线(以下简称一本线)。
对于合并本科批次的省份,一本线以各省相关规定为准。对于艺术类考生文化考试总分与
普通类考生文化考试总分不一致的
省份,一
本线以该省给定的参考分数线为准,未给定参考分
数线的省份,
参考分数线
=
(
一本线
÷
普通类考生文化考试总分
)
×
艺术类考生文化考试总分。
(五
)
录取时
,在考生
文化
折算比值达到学校确定的本专业最低折算比值情况下,按照折算
比值从高到低择优录取。
其中
数字媒体艺术(中外合作办学)
专业最低文化折算比值为
0.95
,
戏剧影视导演(中外合作办学)
专业最低文化折算比值为
0.8
,
视觉传达设计(中外合作办学)
最低文化折算比值为
0.7
。
以上三个专业要求考生英语高考成绩达到该科满分的
60%
。
五、毕业及学位授予
(一)学生完成中外双方联合认定的培养计划,修满专业规定学分,符合毕业条件者,颁发
中国传媒大学本科毕业证书;符合中国传媒大学学位授予条件者,授予学士学位。
(二)学生完成中外双方联合认定的培养计划,修满专业规定学分,英语成绩达到以下两项
要求中任意一项:
1.
达到纽约理工学院英语课程考试要求;
2.TOEFL
网考
80
分及以上或
IELTS
总
分
6.0
及以上,可同时获得中国传媒大学毕业证书、学士学位和纽约理工学院授予的艺术学学士
学位(
BFA
),在满足教育部留学服务中心基本要求的条件下,享受中外合作办学学生留学相关
政策(详
见中国留学网
http://www.cscse.edu.cn/
)。
六、有关说明
(一)凡参加我校中外合作办学艺术类专业考试的考生,生源所在地省级统考有要求且涉及
到的专业,考生必须参加省级统考。省级统考不合格的考生,省(自治区、直辖市)招生办在
录取时不予投档。省级统考未涉及的专业,考生只参加校考,必须按照省(自治区、直辖市)
招生办的要求参加考生所在省(自治区、直辖市)艺术类高考报名。
(二)根据教育部文件及相关规定,在我校中外合作办学艺术类专业考试中被认定为违规的
考生,
学校将视情节轻重作出
相应处理,并将其违规事实及处理结果报生源地省级招生考试机
构。被录取的考生一经查出有替考等考试舞弊行为,或在报名、考试过程中提供虚假材料,取
消其录取资格。
凡在学校中外合作办学艺术类专业考试及录取过程中存在作弊行为,构成犯罪的,移交司
法机关,依法处理。
(三)考生赴考的往返路费、食宿费均由本人自理。
(四)本招生简章最终解释权在中国传媒大学。
联系地址:
北京市朝阳区定福庄东街1号
中国传媒大学招生办公室
邮政编码:
100024
微信公众号:
中传国际传媒教育学院
ICUC_Good
咨询电话:
010
-
85785589 65783758
纪检监察电话:
010
-
65779383
中国传媒大学招生办公室:
010
-
65779370 65779256 65779141
(传真)
校园网网址:
http://by.cuc.edu.cn/
本科招生网网址:
http://zhaosheng.cuc.edu.cn/
艺术类招生网上报名系统:
http://zhaosheng.cuc.edu.cn/arpnew/


