宜宾中考

3773考试网2016中考宜宾中考正文

[组图]宜宾2013年中考语文试题及答案发布

来源:3773中考网 2013-6-18 20:46:06



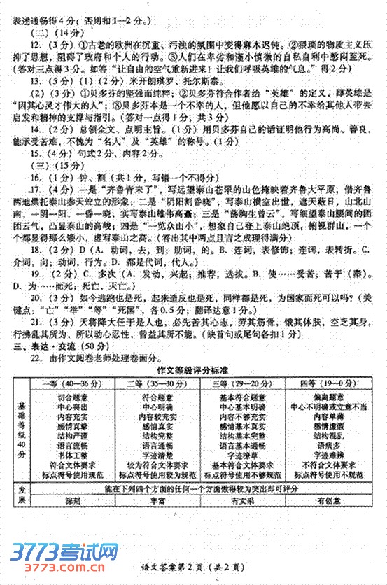
宜宾市2013年中考语文试题及答案

宜宾市2013年中考语文试题及答案

宜宾市2013年中考语文试题及答案

上一页  [1] [2] [3] [4] [5] [6] [7] 

触屏版 电脑版
3773考试网 琼ICP备12003406号-1