温州中考

3773考试网2016中考温州中考正文

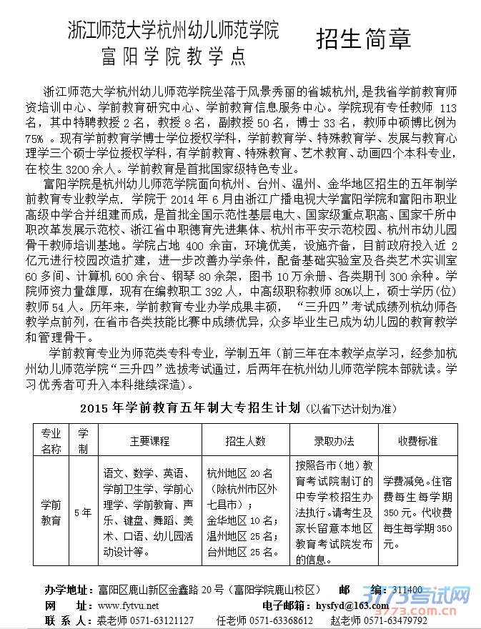
[组图]2015年温州中考五年制学前教育招生简章

来源:温州市教育考试院 2015-3-12 10:27:50

2015年温州中考五年制学前教育招生简章


 

触屏版 电脑版
3773考试网 琼ICP备12003406号-1