小升初

3773考试网2016中考小升初正文

[组图]2015昆山中小学幼儿园学区划分示意图

来源:昆山教育局 2015-5-21 18:48:21

今天,昆山教育局公布了2014年昆山城区学校施教区示意图,总体来说,今年昆山学校学区划分调整幅度不大,同样是以道路和河流为界,继续遵循就近入学和优化城区教育资源配置的原则,其中涉及学区划分的幼儿园64所、小学30所、中学8所。
 
 

■ 直属 (总计7个)

■ 高新区 (总计29个)

■ 开发区 (总计18个)

■ 周市 (总计15个)

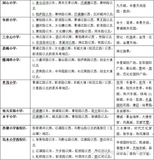
■ 小学 (总计33个)

■ 中学 (总计9个)



  昆山幼儿教育资源比较充裕,仅城区就有64所。昆山是一个外来人口居多的城市,其中在昆山成家立业、生儿育女或者携带子女在昆山工作的青、中年人居多,这部分人群带来了庞大的适龄幼儿教育需求。根据昆山各级各类学校招生工作意见,昆山幼儿园普遍采用优先接纳持有“双证”(房产证、户口薄)的适龄幼儿入园就读,而对仅有单证(房产证)的适龄幼儿,学校将根据各自的情况和能力接纳。有这部分需求的家长们可以直接咨询相关幼儿园,了解具体的入园要求。
  
  昆山目前总计有小学30个,但被大家公认的好小学却不多,家长们耳熟能详的小学仅是娄江实验小学、开发区实验小学、柏庐实验小学、培本小学等,但目前这几个学校除娄江实验小学学区房还有新房源在售外,其他的学区内都是些老小区,一手新房源较少。据了解,除了这些小学外,西塘街小学、裕元实验小学、振华实验小学等都还不错,有购买学区房需求的购房者关注。

  而中学方面,根据现行方案,昆山城区共分为玉山中学学区、城北中学学区、庙灯中学学区、娄江实验中学学区、葛江中学学区、青阳港中学学区、第二中学学区共7大学区。在昆山市民眼中,优质教育资源主要集中在娄江实验学校(初中部)、葛江中学、市二中、市一中(初中部)、开发区高级中学(初中部)等学区。其中市二中、葛江中学学区内也都是些老社区,购房者可考虑购买这些学区的二手房,但娄江实验学校有不少新房源,且多为城西的楼盘,家长们也可重点关注。

  以下三个表格是楼市君根据昆山教育局公布的2014年昆山城区学校施教示意图进行整理汇总的幼儿园、小学、中学学区划分概况,有学区房购置需求的家长们可以此作为参考,楼市君欢迎大家咨询、纠错。

触屏版 电脑版
3773考试网 琼ICP备12003406号-1