哈尔滨中考

3773考试网2016中考哈尔滨中考正文

[组图]2013年哈尔滨中考数学考试说明

来源:2exam.com 2013-1-24 15:06:32

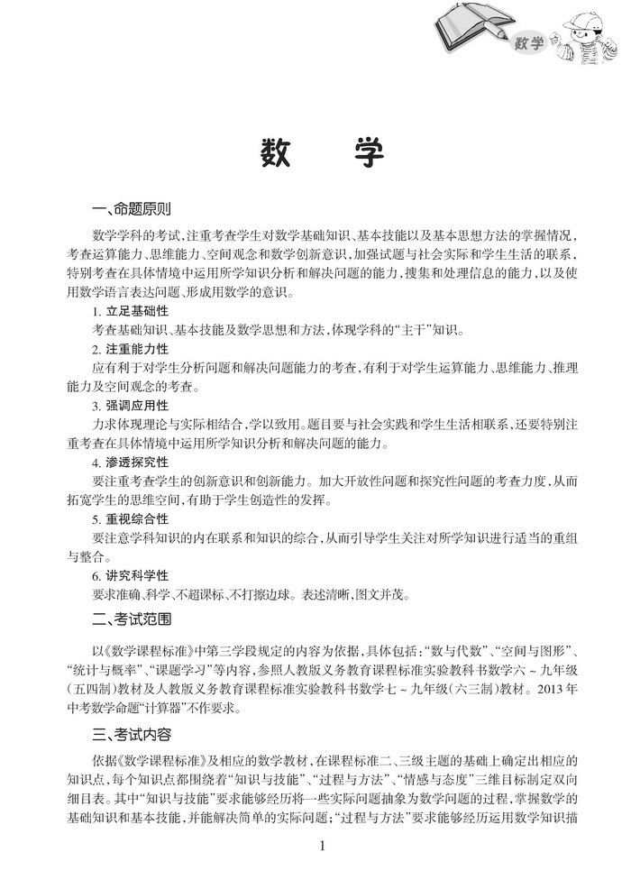
2013年哈尔滨中考数学考试说明
2013年哈尔滨中考数学考试说明
 sx02.jpg
 sx03.jpg
 sx04.jpg
 sx05.jpg
 sx06.jpg
 sx07.jpg
 sx08.jpg
 sx09.jpg
 sx10.jpg
 sx11.jpg
 sx12.jpg
 sx13.jpg
 sx14.jpg
 sx15.jpg
 sx16.jpg
 sx17.jpg
 sx18.jpg
 sx19.jpg
 sx20.jpg
 sx21.jpg
 sx22.jpg
 sx23.jpg
 sx24.jpg
 sx25.jpg
 sx26.jpg
 sx27.jpg
 sx28.jpg
 sx29.jpg
 sx30.jpg
 sx31.jpg
 sx32.jpg
 sx33.jpg
 sx34.jpg
 sx35.jpg
 sx36.jpg
 sx37.jpg
 sx38.jpg
 sx39.jpg
 sx40.jpg
 sx41.jpg
 sx42.jpg
 sx43.jpg

触屏版 电脑版
3773考试网 琼ICP备12003406号-1