哈尔滨中考

3773考试网2016中考哈尔滨中考正文

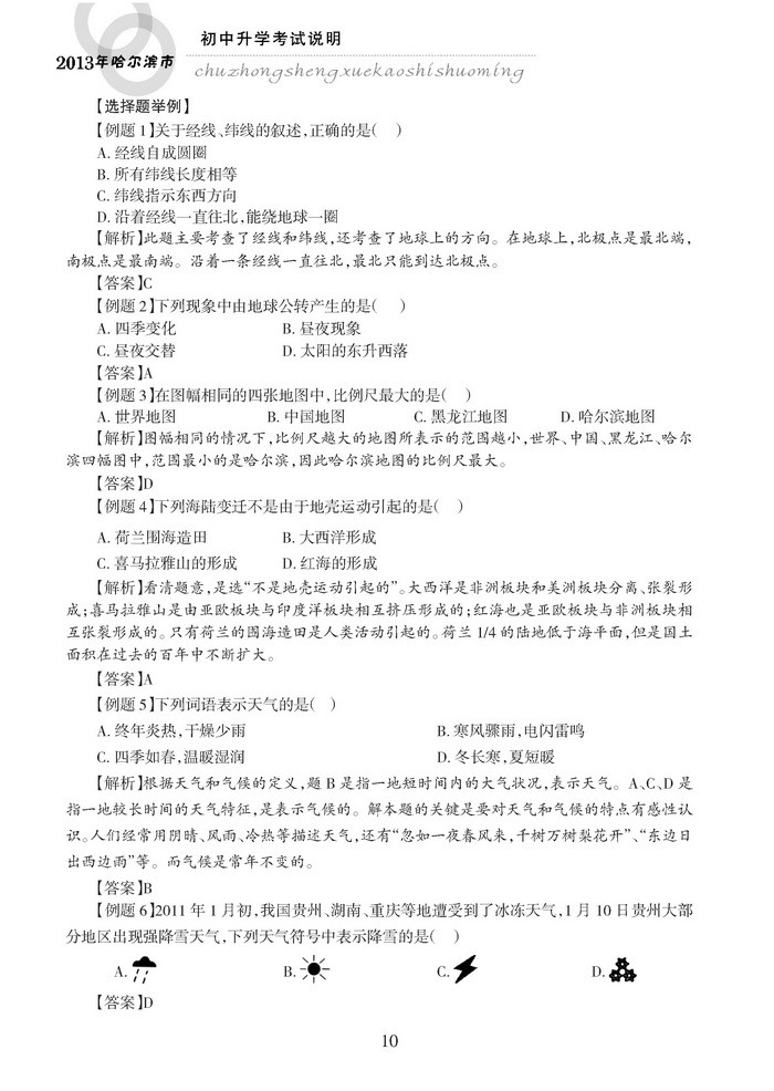
2013哈尔滨中考地理样题答案

来源:2exam.com 2013-1-24 15:39:05

2013哈尔滨中考地理样题答案
 dl11.jpg
 dl12.jpg
 dl13.jpg
 dl14.jpg
 dl15.jpg
 dl16.jpg
 dl17.jpg
 dl18.jpg
 dl19.jpg
 dl20.jpg
 dl21.jpg
 dl22.jpg
 dl23.jpg
 dl24.jpg
 dl25.jpg
 

触屏版 电脑版
3773考试网 琼ICP备12003406号-1