济宁中考

3773考试网2016中考济宁中考正文

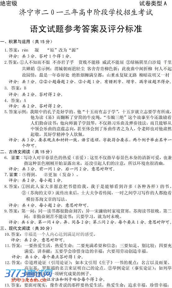
[组图]2013济宁中考语文试卷答案发布

来源:3773中考 2013-6-16 12:43:09

2013济宁中考语文答案

2013济宁中考语文答案

触屏版 电脑版
3773考试网 琼ICP备12003406号-1