内蒙古高考

3773考试网2016高考内蒙古高考正文

[图文]2014内蒙古体育专业高水平运动员体育竞赛优胜者专业测试实施办法

来源:2exam.com 2014-4-14 16:53:27

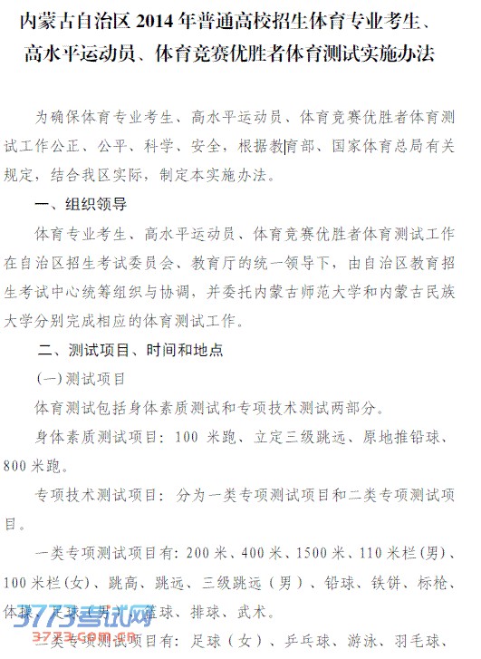
内蒙古自治区2014年普通高校招生体育专业、高水平运动员、体育竞赛优胜者专业测试实施办法

各盟市教育招生考试中心,内蒙古师范大学、内蒙古民族大学:

  现将《内蒙古自治区2014年普通高校招生体育专业、高水平运动员、体育竞赛优胜者专业测试实施办法 》印发给你们,请遵照执行。 体育专业学生在高考分数公布后划定各批次专业分数线。高水平运动员、体育竞赛优胜者在考试结束后划定合格线,经测试合格的学生取得高水运动员或体育优胜竞赛优胜者资格。不参加测试或测试不合格的不具备相应加分照顾资格。

  附件:内蒙古自治区2014年普通高校招生体育专业、高水平运动员、体育竞赛优胜者专业测试实施办法


                   内蒙古自治区招生考试委员会办公室

2014410


附件:内蒙古自治区2014年普通高校招生体育专业、高水平运动员、体育竞赛优胜者专业测试实施办法

内蒙古 

触屏版 电脑版
3773考试网 琼ICP备12003406号-1