2017年北京市成人高校考试招生报名将于2017年8月31日零时开始,考生先在网上输入基本信息及志愿信息、进行网上交费,然后再到报名确认点办理报名资格审查、摄像及打印复核单等手续。报名时间为8月31日零时至9月6日24时,其中考试生报名时间为:8月31日零时至9月6日24时;免试生报名时间为:9月3日零时至9月4日24时。
考试生报名确认时间9月8日至11日,免试生报名确认时间9月5日。未在报名确认点进行报名确认则报名无效。
报名流程如下所示:
第一阶段:网上报名
第一步:登录北京教育考试院网站http://www.bjeea.cn或http://www.bjeea.edu.cn,点击“成人高考报名”进入报名页面。

第二步:信息查询
通过对“招生简章”、“答考生问”、“招生院校查询”、“招生专业查询”、“确认地点查询”的阅读了解以下内容:
1、 通过“招生简章”:了解有关成人高校招生政策

2、通过“答考生问”:了解网上报名的办法。

3、通过“招生院校查询”:明确自己选报志愿学校代码和专业代码。
点击“招生院校查询”进入查询页面:

可以直接点击“学校名称”或通过“学校代码”、“学校名称”查询到学校基本信息及专业设置情况。

点击专业可以查看专业详细信息

4、通过“专业查询”:明确自己选报专业的详细信息
点击“招生专业查询”进入查询页面

在以上查询页面上边是招生专业目录,点击“专升本”、“高起本”或“高起专”可以查看所有在京招生学校专业信息。
在以上查询页面下边是专业信息的组合查询。
考生可以通过选择专业层次、专业类别、学习形式、专业名称或上课地点进行组合查询,找出适合自己的学校及专业。
在“专业代码查询”中输入5位专业代码,可以查询出此专业详细信息。
5、通过“确认地点查询”:了解报名确认点的具体地点和行车路线等。
点击“确认地点查询”进入查询页面

点击选择的区县可以查看详细情况

第三步:开始报名。
1、选择报考层次。此处以高中起点考试生为例,如图所示:

点击“报名”。阅读“致考生一封信”,如图:

2、点击“我已经阅读,继续报名”进入“考场规则”页面,如图:

3、点击“我已经阅读,继续报名”进入“处罚规定”页面,如图:

点击“接受”,进入“考生诚信考试承诺书”页面,如图:

点击“接受”,进入“报名须知”页面,如图:

选择“我已了解”,点击“确定”,进入填写信息志愿页面.
输入考生基本信息、志愿信息和辅助信息。
①考生基本信息

带*标志为必填项。
②志愿信息

③辅助信息
选择进行报名确认的时间、地点。考生选择在哪个区县进行报名确认就将在哪个区县考试。

第四步:提交报名信息成功后再次核实报名信息。

若报名信息无误,点击“网上交费”;若报名信息有误,点击“修改信息”,返回修改。
第五步:网上交费。
1.点击【网上交费】后,进入到网上交费主页面,在此页面中,考生点击相应的银行。如下图:

图20
2.选择您持有银行卡的所属银行,点击进入(例:中国建设银行),如下图:

3、进行网上银行支付支付或者账号支付。如果支付成功,出现成功界面,如下图:

4.系统会自动跳转到报名系统成功页面

5.点击【关闭窗口】,再次查看报名页面。

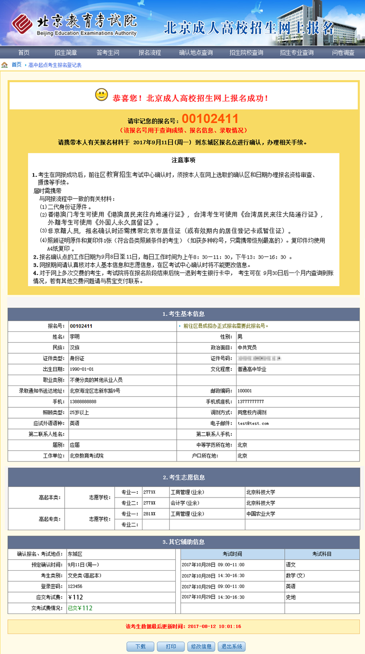
6.如确认信息无误,点击【确认网报成功】按钮,出现报名成功页面,如下图

专升本考生特殊说明
专升本考生在填写完信息后,系统会提示考生进行网上交费,如图:

交费成功后,学历证书的相关信息要经教育部高等教育学生信息网进行比对和审验,如图:

如果考生专科学历信息验证通过,系统提示如图:

可以点击【确认网报结束】完成网上报名,生成报名号,并去确认现场进行确认。
如果考生专科学历信息验证没有通过,系统提示如图:

如果考生确认信息无误,可以点击【确认网报结束】完成网上报名,生成报名号。去确认现场进行确认。
第二阶段:报名确认
主要内容为审查报名资格、摄像。此项工作在各区教育招生考试中心设定的报名确认点进行。考生应根据本人选择的时间、地点并携带有关报名材料到报名确认点进行报名确认。
所需携带的报名材料如下(复印件请使用A4复印纸):
(1)报名确认时考生必须使用有效的《中华人民共和国居民身份证》。外籍考生可使用《外国人永久居留证》。非京籍考生确认时还需携带北京市居住证(或有效期内的北京市居住登记卡或暂住证)。
(2)符合各类照顾条件的考生须持照顾证明原件和复印件(除享受25岁以上,边远山区和少数民族照顾的考生使用有效的《中华人民共和国居民身份证》进行加分资格审验),如获多种称号,只附一件级别最高的。
第一步:向报名确认点提供自己的有效证件,在报名确认点查看考生网报信息,然后进行报名资格审查。
第二步:通过资格审查的考生进行摄像,其中未通过网上验证的专升本考生还须签署《专升本考生未通过网上学历验证保证书》。
第三步:根据打印出的报名复核单核对自己的报名信息,无误后在复核单上签字并签订《考生诚信考试承诺书》。