红网4月1日讯 你家孩子能就读哪个学校?一到招生季,长沙城区公办小学学区范围及覆盖具体楼盘成为市民们热切关注的话题。为保障广大市民对城区公办小学学区划分的知情权,长沙市教育局组织了芙蓉区、天心区、岳麓区、开福区、雨花区和高新区教育局编制了2018年城区公办小学学区范围及覆盖具体楼盘信息,并予以公告。
城区公办小学学区划分由区教育行政管理部门负责,有关学区划分问题以区教育行政管理部门解释为准。区教育行政管理部门根据区域内教育规划布局、历史沿革、办学规模、周边生源和交通状况等因素,相对就近、合理划分每所小学的学区范围,报市教育行政部门备案,汇总公告。
个别学区由于生源增长导致容量不够,不能完全接纳本学区适龄儿童(少年)入学的,由区教育行政部门按照生源排序和相对就近的原则统筹安排。城区公办小学学区划分保持相对稳定,教育行政管理部门可根据生源和学校动态变化情况每学年度作适当调整。
对城区公办义务教育学校学区划分及入学政策有疑问的,请咨询
芙蓉区教育局基础教育科(电话84683247)
天心区教育局基础教育科(电话81830202)
岳麓区教育局基础教育科(电话88999489)
开福区教育局基础教育科(电话82528880)
雨花区教育局基础教育科(电话85880323)
高新区教育局教育处(电话88096978)
长沙市教育局基础教育处(电话84899710)
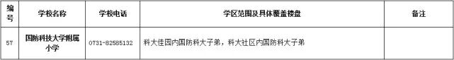
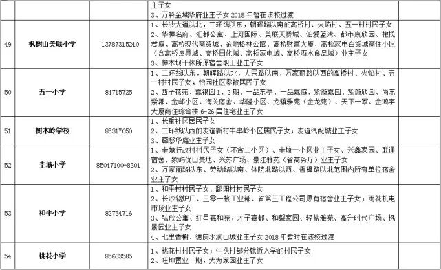
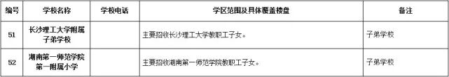
此外,行业办子弟小学资产为国有性质,本次一并公告;子弟小学主要招收其举办单位职工子女。“长沙市普通中小学入学报名系统”网上报名自4月1日起正式开通,报名截止日期为4月15日。
附:学区范围及具体覆盖楼盘
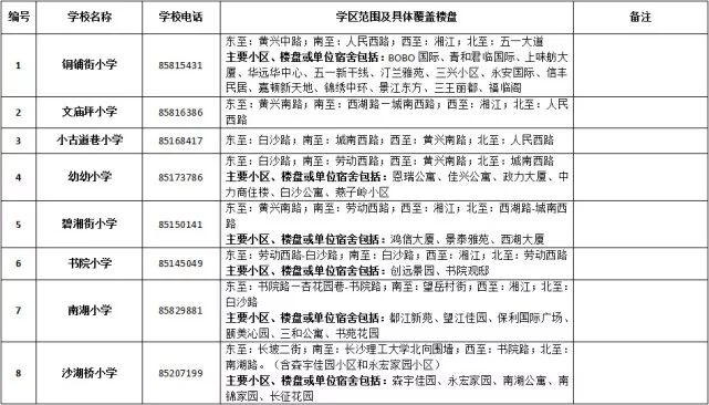
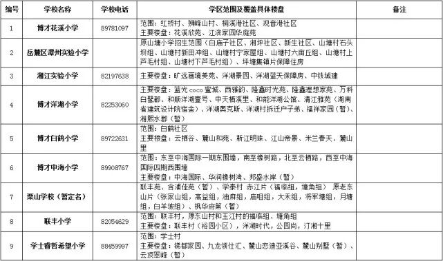
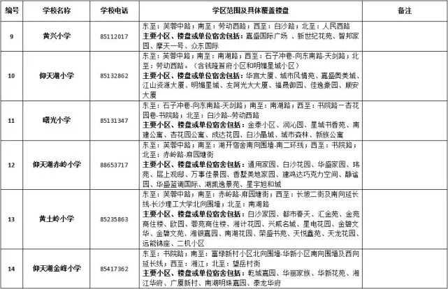
【芙蓉区学区范围及覆盖具体楼盘】
说明:
未划分学区的楼盘需由开发商到区教育局提出学区划分申请,经区教育局核定其教育配套责任后再进行学区划分或调剂入学。本区学区划分情况最终解释权属芙蓉区教育局。
【天心区学区范围及覆盖具体楼盘】
说明:
未划分学区的楼盘需由开发商到区教育局提出学区划分申请,经区教育局核定其教育配套责任后再进行学区划分或调剂入学。本区学区划分情况最终解释权属天心区教育局。
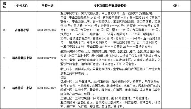
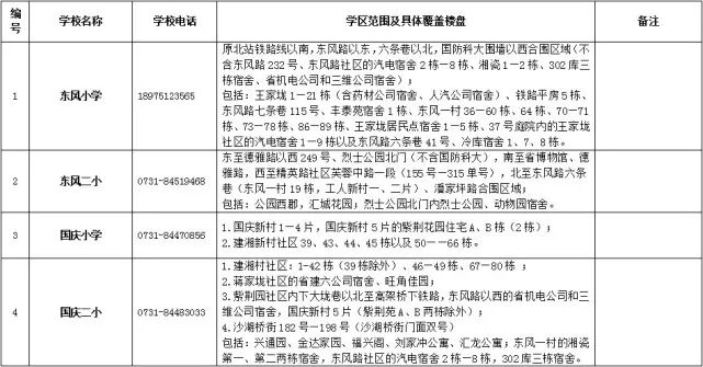
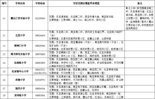
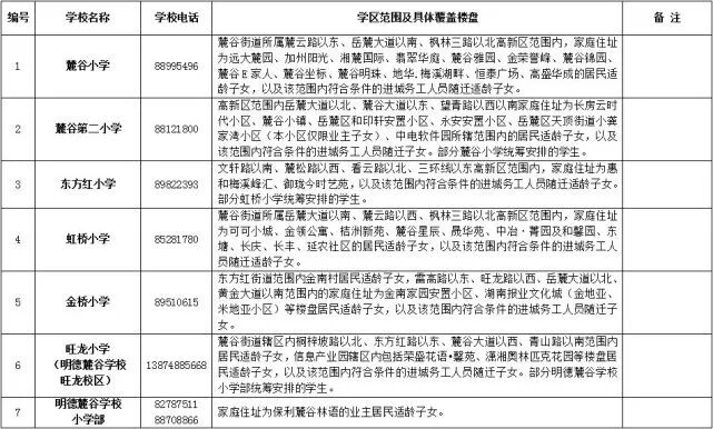
【岳麓区学区范围及覆盖具体楼盘】
说明:
未划分学区的楼盘需由开发商到区教育局提出学区划分申请,经区教育局核定其教育配套责任后再进行学区划分或调剂入学。本区学区划分情况最终解释权属岳麓区教育局。
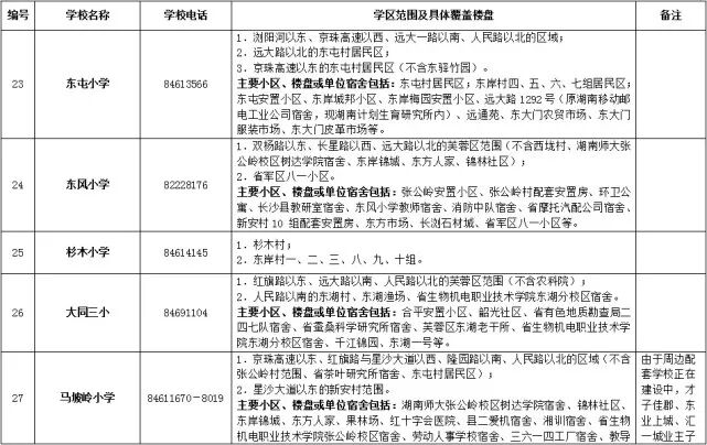
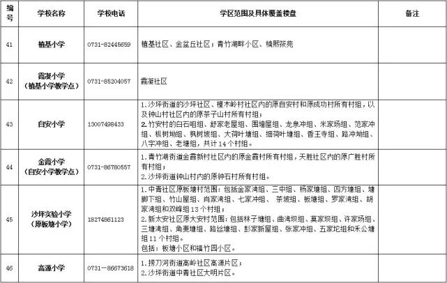
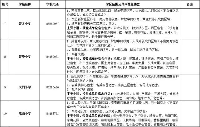
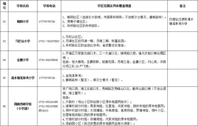
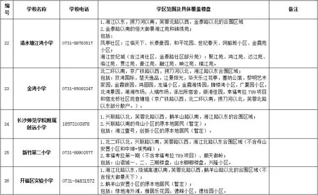
【开福区学区范围及覆盖具体楼盘】
说明:
1.标注“暂定”的楼盘或小区学区划分是指该楼盘或小区周边学校正在建设(扩建)中,学校建设(扩建)完成后将明确学区划分。2018年为解决此类楼盘或小区业主子女入学问题,区教育局按照“相对就近、调剂入学”的原则进行统筹安排。
2.未划分学区的新建楼盘需由开发商向区教育局提出学区安排申请,经区教育局相关部门核定其教育配套责任后再进行学区划分或调剂入学。
3.本方案所指的社区(村)均为2016年长沙市开福区人民政府办公室《关于印发的通知》(开政办发2015【33】号)发布之后进行调整的社区(村)。本区学区划分情况最终解释权属开福教育局。
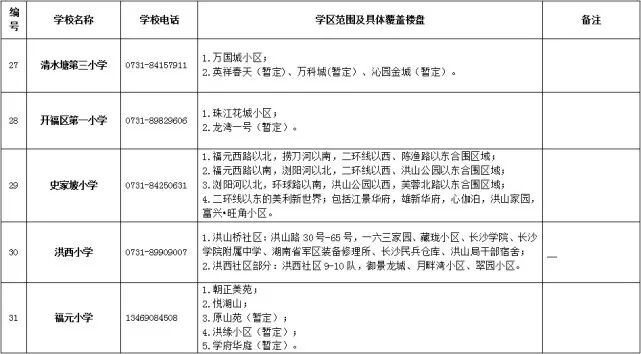
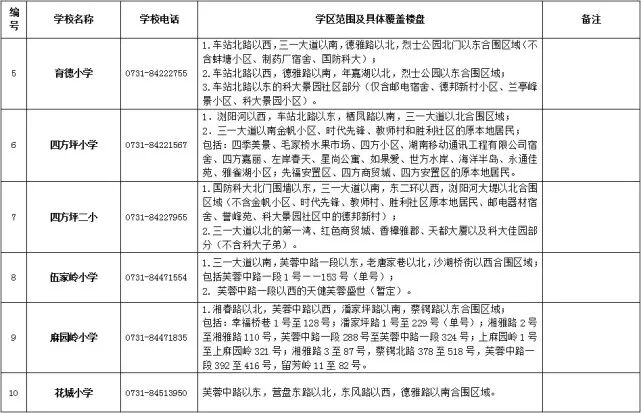
【雨花区学区范围及覆盖具体楼盘】
说明:
1、根据中共长沙市委、市人民政府《关于进一步规范中小学招生入学工作的意见》(长发〔2016〕8号)、《关于进一步做好义务教育招生入学工作的实施办法》(长办发〔2016〕5号)、《长沙市人民政府办公厅》(长政办函〔2017〕27号)文件精神,根据雨花区区域内教育规划布局、历史沿革、办学规模、周边生源结构和交通状况等因素,雨花区教育局相对就近、合理划分小学学区。
2、个别学区由于生源增长导致容量不够,不能完全接纳本学区适龄儿童(少年)入学的,由学校进行登记,区教育局按照生源排序和相对就近的原则统筹安排。
3、学区范围内二手房业主(含继承、赠与的业主)子女入学,自前业主享受学区指标之日起满6年后方能再次享受入学指标;持共有房屋产权证的业主,其名下需无其他全产权房,且其产权共有人之间系祖孙、父子(女)、母子(女)关系方能享受该套房入学指标。不同共有人子女再次享受该套房入学指标须满6年。未满6年的业主子女由区教育局统筹安排入学。
4、如有未公示学区的楼盘由开发商向区教育局提出学区安排申请,经区教育局核定其教育配套责任后再进行学区划分或调剂入学。非住宅性质的房产不能作为入学的依据。标注为住宅的单身公寓、酒店式公寓需实际居住且为唯一房产方能向区教育局申请入学。转学插班根据学校学位情况酌情统筹。
5、本区学区划分情况最终解释权属雨花区教育局。
【高新区学区范围及覆盖具体楼盘】
说明:
小学新生招生严格执行《中共长沙市委、长沙市人民政府关于进一步规范中小学生招生入学工作的意见》(长发〔2016〕8号)和《关于进一步做好义务教育招生入学工作的实施办法》(长办发〔2016〕5号)、《长沙市人民政府办公厅关于进一步做好义务教育阶段招生入学工作的通知》(长政办函〔2017〕27号)等文件要求,由教育局划分学区范围,依据“房户一致”优先原则,明确入学生源排序。
严格按照下列五类排序:有户有房、 有户无房(第一类)、有房无户、有户无房(第二类)、无户无房。
严格控制班额容量,按照教育部和省市文件要求,从2018年秋季开始,起始年级小学班额控制在45人以内,其他年级不再新增大班额。
部分学区由于生源增长导致容量不够,不能完全接纳本学区适龄儿童(少年)入学的,由区教育行政部门按照生源排序和相对就近的原则统筹安排。
本区学区划分情况最终解释权属高新区教育局。
