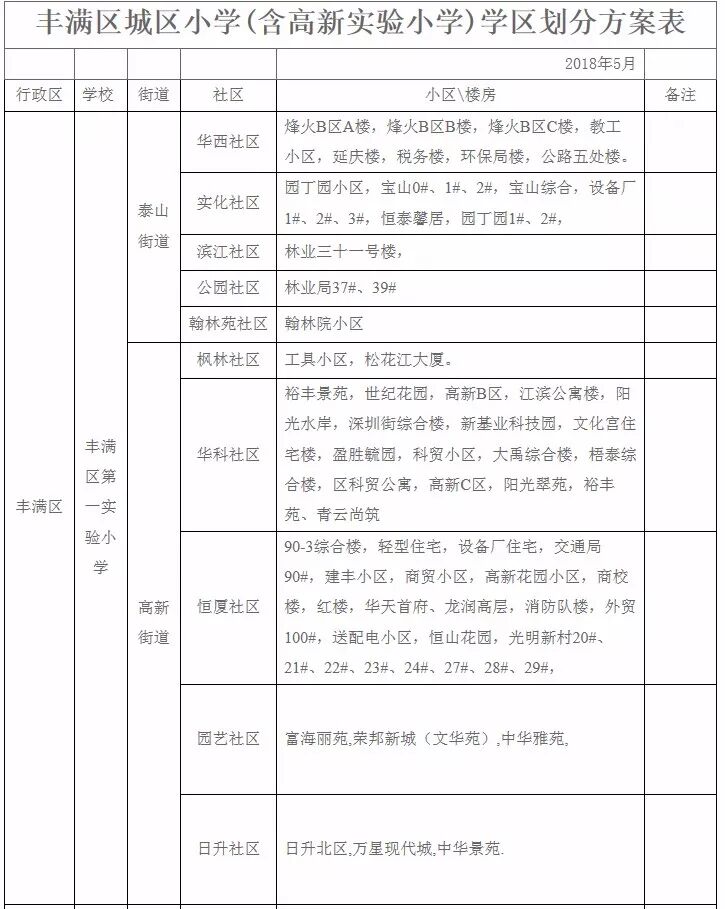
吉林市-丰满区
幼升小工作安排
一、5月14日-25日,年满6周岁(2012年8月31日前出生)的小学新生家长利用幼升小报名系统填报子女的基本信息,进行登记报名并打印信息采集表。
二、5月21 日-25日,小学新生家长打印信息采集表
三、5月28日—6月1日,小学新生家长根据信息采集表的提示,到指定学校(或教育局),提交信息采集表和相关证明材料(原件和复印件),学校核审、确认,家长签字。
四、5月30日—6月4日,民办小学招生;有意愿到吉林市朝鲜族实验小学校就读的朝鲜族新生和有意愿到吉林市回族小学校就读的回族新生,由监护人带相关证件直接到相应学校办理入学。
五、6月4日-13日,区教育局对域内小学拟招新生的基本信息和相关证件进行核审。
六、6月14日—15日,区教育局协调房产、公安等部门对小学新生家庭住址及户籍等相关信息进行核查。
七、6月18日-19日,对家庭住址及户籍等相关信息审验不合格的小学新生,重新登记报名信息。
八、7月6日,区教育局下发小学新生入学通知书,并告知家长此通知书为新生入学建籍的唯一凭证。
九、7月7日,城区各小学新生在家长带领下于8:00—15:00到相应学校报到。各小学做好学生报到接待工作,对没有按时报到的,与其监护人联系,使其及时报到。
各乡镇及非城区小学可参照本意见组织安排本校招生入学工作。
丰满区教育局招生咨询电话:0432-64562353
