2018年广州市从化区义务教育阶段学校招生入学工作细则
一、招生原则
义务教育阶段公办学校招生实行以户籍为前提、以实际居住地为依据,人户一致、免试就近入学原则。义务教育阶段民办学校招生实行免试入学原则。
(一)从化区户籍学生。
凡具有我区户籍的适龄儿童少年(报读小学的截至当年8月31日必须年满6周岁),以其有效户籍证明和居住证明(即父母或法定监护人的不动产权证、房产证明、宅基地证明等)为依据,办理报名入学手续。具体入学办法是按照适龄儿童少年户籍所属的行政区域,按照人户一致的原则免试就近安排入学,依据区教育局划定的城区招生地段或各教育指导中心划定的招生地段入学。
人户一致的适龄儿童少年,安排入读所属地段范围小学或初中。人户一致是指适龄儿童少年的户籍地址与其父母或法定监护人的有效居住证明地址一致,不动产权证、房产证、宅基地证等产权属适龄儿童少年父母100%拥有(父母单方或双方完全拥有,或父母与适龄儿童少年共同完全拥有),户籍及居住证明的截止时间为2018年4月15日,所提供的居住证明对应地段范围学校学位近3年内未被占用(适龄儿童亲兄弟姐妹的除外)。
人户不一致的适龄儿童少年,由教育行政部门按照该适龄儿童户籍所属行政区域统筹安排入学。人户不一致主要有以下几种情形:1.适龄儿童少年的户籍地址与其父母或法定监护人的有效居住证明地址不一致;2.适龄儿童少年2018年4月15日后入户;3.适龄儿童少年父母或法定监护人提供的有效居住证明为2018年4月15日后登记;4.适龄儿童少年父母或法定监护人提供的不动产权证、房产证、宅基地证等产权不属适龄儿童少年父母100%拥有;5.适龄儿童户籍和居住跟随祖辈的;6.提供的居住证明对应地段范围学校学位近3年内已被占用。
(二)来穗人员随迁子女。
按照《广州市从化区实行积分入学解决来穗人员随迁子女接受义务教育实施办法》(从府办〔2017〕19号)以及上级有关来穗人员随迁子女入学政策要求,对持有在广州市办理《广东省居住证》连续满1年(截至当年8月31日止)且在从化区居住、就业并依法缴纳社会保险的来穗人员,可为其适龄随迁子女申请入读我区小学一年级或初一,区教育局将结合申请人条件、可提供学位情况统筹安排入读公办学校或民办学校。
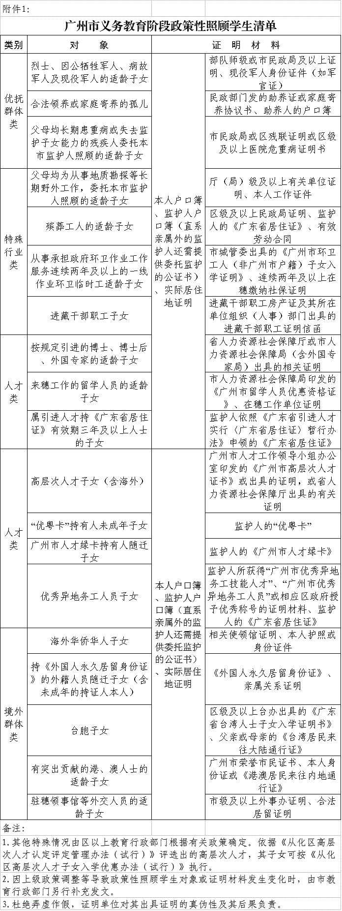
(三)政策性照顾学生。
符合《广州市义务教育阶段政策性照顾学生清单》(详见附件1)条件的对象,由教育行政部门核实证明材料后,统筹安排到公办学校就读。
(四)承租人子女入学。
根据《广州市人民政府办公厅关于印发广州市加快发展住房租赁市场工作方案的通知》(穗府办〔2017〕29号)等文件要求,按照“租购同权”的目标做好符合条件的承租人子女接受义务教育工作。
二、招生任务
(二)全区初中一年级计划开设160个教学班,计划招收初一新生7326人,占小学毕业生的100%(详见附件3)。
三、招生地段
根据我区地理状况、人口分布、学校布局、历史沿革、各校招生计划等因素,由教育行政部门按照招生原则合理划分义务教育阶段公办学校招生地段范围。2018年从化区城区义务教育阶段学校招生地段范围(详见附件4),各镇、街道义务教育阶段学校招生地段范围由所属教育指导中心划定。
四、招生办法
(二)初中招生。
凡今年小学六年级毕业学生均应升读初中一年级,2018年全区公办初中按照我区招生原则、对象类别免试就近入学,民办初中一年级招生实行网上报名。
1.公办初中。
5月10日至15日全区各小学收集本校六年级毕业生资料,学生父母或其合法监护人向毕业小学提交学生户口本和有效居住证明资料(租赁房屋的须提供镇街以上政府主管部门出具的租赁合同登记备案证明)。
教育行政部门对家长提供资料进行审核和分类,按照招生原则、对象类型统筹安排入学。属于城区人户一致学生依据划定的城区招生地段由区教育局安排入学;属于城区人户不一致学生由区教育局统筹安排学位;属于镇街地段学生由户籍所属各教育指导中心安排入学;属于在从化就读非从化户籍小学六年级毕业生返回户籍所在地或到民办初中升读初一。从6月27日起,由各公办初中为获得录取资格的学生派发录取通知书。
2.民办初中。
2018年广州市各民办初中均要在网上进行报名入学。凡有意报读民办初中的小学毕业生,请于6月28日至29日,登录“广州市义务教育阶段学校招生网上报名系统”(http://zs.gzeducms.cn/)填写报名信息及1至4个平行志愿。广州地区小学毕业生,可以上传小学五、六年级《学生成长记录册》中的4页扫描件;外地(非广州市)小学毕业生可以上传五年级下学期、六年级上学期的班主任评语2页扫描件。不具备网上报名条件的,可以带备相关资料直接到有意就读的民办学校报名。6月30日至7月6日正式录取。未被录取的毕业生,可以继续登陆“广州市义务教育学校招生报名系统”填写报名信息及1至4个平行志愿。未完成招生计划任务的民办初中,可以进行补录,第一次在7月7日至9日,第二次在8月25日至31日。9月1日前完成新生的学籍建立工作。
3.从化户籍返回生。
(1)在从化区以外就读的从化户籍小学六年级毕业生(含在我区民办小学就读的),有意返回从化升读初一的,在5月4日,持学生户口簿、父母房产证和原就读小学学籍资料原件及复印件回从化报名,教育行政部门按照招生原则安排入学。户籍属于我区城区学生到区教育局办事窗口报名;户籍属于镇街学生到所属教育指导中心报名。
(2)从我区乡镇返回城区就读初一的城区户籍学生,由家长向原就读小学提出书面申请,并带户口簿原件及复印件到原就读小学确认,再由各教育指导中心汇总名册后报区教育局按招生原则安排入学。目前在城区就读的乡镇户籍小学毕业生将由教育行政部门安排返回户口所在地升读初一。各类返回生入学要求6月23日前完成。
4.广州外国语学校初中招生。
区教育局根据市教育局下达的广州外国语学校分配指标,于5月23日向各小学下发和公布《广州市属公办外国语学校初中招生指标分配细则》,6月15日完成指标推荐工作。6月15日报市教育局。6月23日广州市进行招生电脑派位或抽签。
(三)特长招生。
小学不进行特长招生。从化区青少年业余体校招收体育特长生,具体招生工作由体校开展。从化中学、从化四中、从化六中招收体育艺术特长生,具体招生人数、报名条件、报名办法、录取办法等由招生学校根据市教育局相关文件规定及要求,制定学校特长生招生方案,报区教育局备案后执行。
(四)来穗人员随迁子女申请入学。
按照《广州市从化区实行积分入学解决来穗人员随迁子女接受义务教育实施办法》(从府办〔2017〕19号)以及上级有关来穗人员随迁子女入学政策要求,对持有在广州市办理《广东省居住证》连续满1年(截至当年8月31日止)且在从化区居住、就业并依法缴纳社会保险的来穗人员,可为其适龄随迁子女申请入读我区小学一年级或初一。区来穗局和教育局将联合制定2018年积分入学工作指引,并于4月30日前在各镇街、中小学、幼儿园以及从化区人民政府网站进行公布。来穗人员向各镇街(园区)来穗中心提出入学申请并到有关部门进行材料审核,区来穗局进行汇总审核和结果公示。区教育局将结合申请人条件、填报志愿、可提供学位情况统筹安排入读公办学校或民办学校。
(五)政策性照顾学生申请入学。
凡符合《广州市义务教育阶段政策性照顾学生清单》(详见附件1)条件的对象,可向教育行政部门提出入学申请。报读小学一年级的广州市户籍适龄儿童网上报名后,升读初一的广州市户籍学生在毕业学校提交资料后,于5月21日至23日到各教育指导中心或区教育局(居住镇街的到所属教育指导中心,居住城区的到区教育局)递交政策性照顾学读生相关资料及入学申请,由教育行政部门核实资料后,统筹安排到公办学校就读。非广州市户籍政策性照顾学生按照我区来穗人员积分入学办法提出入学申请并递交有关资料,按照积分入学办法安排入学。
(六)承租人子女入学申请。
对具有广州市户籍,在广州市无自有产权住房,以其租赁房屋所在地作为唯一居住地,持我区住建部门认可的房屋租赁合同登记备案证明的承租人子女(含政策性照顾学生),申请义务教育阶段起始年级的由区教育行政部门统筹安排就读,保障其接受义务教育权益。具体为承租人按照户籍生网上报名后,于5月21日至23日持适龄儿童少年户口本、承租人在广州市无自有产权住房证明、有效房屋租赁证明(必须是我区住建部门认可的租赁证明或经我区来穗人员和出租屋服务管理中心登记备案的有效租赁合同证明)到学校进行现场资料审核,报名入学资料经学校和教育行政部门审核后统筹安排入学。承租人属来穗人员并为其随迁子女以积分入学方式申请义务教育阶段起始年级学位的,我区来穗部门将结合实际对申请人合法租房情况赋予与购房者相同的分值、权重。
五、工作要求
(一)加强领导,精心组织。
为做好从化区义务教育阶段招生入学工作,区教育局成立以局长为组长,分管副局长为副组长,基础教育科有关人员、各教育指导中心主任为成员的招生入学工作领导小组,具体工作由区教育局基础教育科负责。各教育指导中心和学校也要成立招生入学工作领导小组,各镇(街)具体招生入学工作由各教育指导中心负责。各教育指导中心要严格执行上级及我区义务教育阶段学校招生的有关规定,制定本辖区义务教育阶段招生入学工作方案(各镇街小学和中学招生方案报所属教育指导中心备案,各教育指导中心和局属学校招生方案报局基础教育科备案),做好招生计划、合理划分小学初中招生地段范围、招生程序、组织报名、资料核对、招生录取、入学注册、建立学籍等工作,按照全区招生工作时间安排要求,确保招生入学工作顺利进行。
(二)大力宣传,正确引导。
按广州市统一时间要求向社会公布2018年从化区义务教育招生入学工作细则,在从化区人民政府网站、从化电视台、今日从化、教育局微信公众号、各中小学、幼儿园等媒体场所向社会公开,并公布区和各镇街招生入学咨询地址、电话,方便广大家长来访电询。正确引导义务教育适龄儿童少年家长依法送其子女按时入学接受并完成义务教育。
(三)规范行为,强化监督。
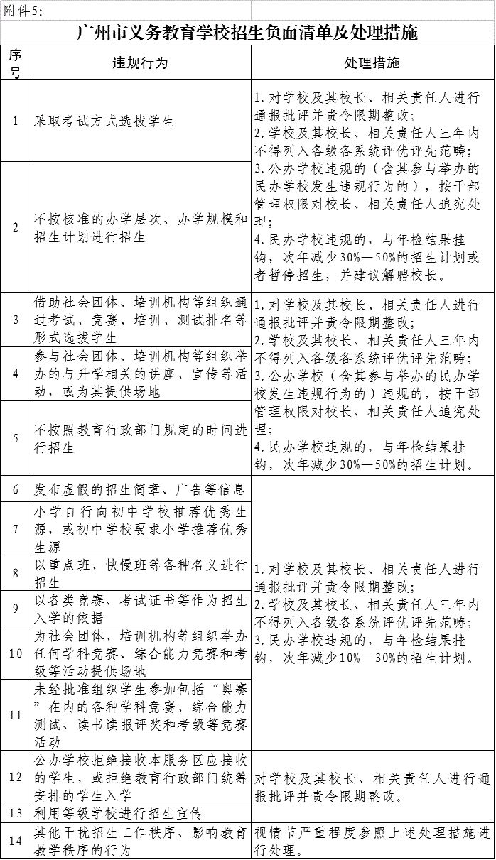
各单位、各学校要严格落实教育部“十项严禁”纪律要求,进一步规范招生行为。各学校不得通过考试方式选拔学生;不得通过举办相关培训班或与社会其他教育培训机构进行合作,提前选拔、特殊培养学生;不得以各类竞赛、考试证书等作为招生入学的依据或参考;各民办学校要按照教育行政部门核定的招生计划和范围内招生。区招生入学工作领导小组将加大对学校招生行为的管理和监督,及时纠正和查处各中小学违规招生行为。发现存在招生违规行为的单位和个人将按照《广州市义务教育学校招生负面清单及处理措施》(详见附件5)严肃处理。加强廉洁招生,落实好监督机制,严禁任何学校收取或变相收取与入学挂钩的“捐资助学款”,在招生各环节对各学校和有关负责人员都进行廉政风险提醒,做好廉政教育,确保招生工作公开透明。区教育督导委员会、区教育局监察室将完善招生监察机制,监督招生入学有关政策和工作要求的贯彻落实,依法依纪查处招生入学工作过程中的违纪违规行为。
若本细则与广州市招生入学政策有不一致的地方,则以广州市招生政策为准。
附件:
1.广州市义务教育阶段政策性照顾学生清单
2.2018年从化区义务教育阶段学校招生计划(小学)
3.2018年从化区义务教育阶段学校招生计划(初中)
4.2018年从化区城区义务教育阶段学校招生地段范围
5.广州市义务教育学校招生负面清单及处理措施
6.2018年从化区义务教育阶段招生入学咨询地址和电话
附件4:2018年从化区城区义务教育阶段学校招生地段范围
城区初中一年级:
从化中学:在城郊小学就读的部分城郊村户籍村民子女,环城路134号及后、城内路148号及后、迎春横街、松柏堂、宝磷坊、仁寿坊、仕珍里、鱼巷、北门大街、振武街、石门楼、兴叶里、凤厚里、张家巷、叶家巷、刘家巷、城东路、大塘的人户一致居民户籍的适龄儿童。
从化二中:团星村,在城郊小学就读的部分城郊村户籍村民子女,旺城北路、旺城大道、旺城南路、塘圈路、云城南北路、宝城路、福城路、上横南北路、下横南北路、和鸣路、环城路133号及前、安园路、关围新村、新城西路(双号)及各巷、南山楼、高地村、东华里、城峰路、文峰路(城区范围)、口岸路、荔枝花园、青云路341号及后、从城大道138号及后、小语街等人户一致的适龄儿童。
从化三中:联星村、江埔村,大江路、红荔新村、红荔西街、红荔一路、厂后街、龙井路、七星路、塱仔新村、新田新村、水上新村、深水新村、吉祥路、茂城路、小海南路、港湾路、沿江南路218号及前、河东北路、河东中路、河东南路、河东市场、环市东路(单号至395号,双号至216号)、观堂南街、榕泉路、聚源路、灏景路、御景路、尚景路、上游路、横岭路、星晖巷、西华路、隆兴路、利源路、从城大道双号江埔段等人户一致的适龄儿童。
从化四中:街口村、雄锋村、门口江村、沙龙路、新村路、新村西路、新村北路、新村东路、教育路、三多镇(路)、府后街、新城中路、新城西路(单号)、龙江里、龙聚里、青云里、西宁路、西宁中路、西宁西路、西宁横街、朝阳街、城内路147号前及各巷等人户一致的适龄儿童。
从化六中:海塱村和禾仓村姓钟队,荔景园、景园北路、从城大道单号江埔段(S355线以南,含莱茵水岸小区、上城湾畔小区、欣荣宏小区)、从化大道S355线以南、沿江南路220号及后、南海塱横街、从城大道137号、青云路286号的人户一致的适龄儿童。
从化七中:城南村、北星村、向阳村、北星路、向阳各路及巷、洪山南路、河滨南路、河滨北路、河滨公园、中华路、镇南路、镇北路、北街市场、西宁东路、江达南路、华滨南路、盛华路、龙新直街、龙新横街、田边村、村前路、荔香村、东城路及各巷、陈屋及各巷、镇安横街、碧溪、蓝田路、蓝田西路、中蓝东路、中田路、新城东路及各巷、建设路、建云东路及巷、建云西路、府前路、开源路及各巷、城南路及各巷、城南北及各巷、云星路、凤仪东路、凤仪西路、广场路、下围西路、乔安路、城中路、从化大道城郊街段、青云路340号及前等人户一致的适龄儿童。
备注:部分学校地段名称按照我区撤市建区后公安部门核定的新户籍地址名称表述。
