小升初

3773考试网中考小升初正文
·中考志愿填报·中考试题答案 ·中考分数线·中考成绩查询

2018北京燕山地区小学小升初招生工作实施意见

爱考网 2018-4-29 加微信公众号:

根据《北京市教育委员会关于2018年义务教育阶段入学工作的意见》(京教基二〔2018〕8号)文件要求,依法保障本地区适龄儿童少年接受义务教育权利,经燕山办事处批准,现就2018年燕山地区义务教育阶段入学工作提出如下意见,请各学校认真贯彻执行。

一、指导思想

全面贯彻党的教育方针,深入贯彻党的十九大精神,依据相关法律法规要求,落实《国务院关于深入推进义务教育均衡发展的意见》(国发〔2012〕48号),继续坚持巩固成果、完善制度、引导预期、推进改革的总体思路,加大区级统筹力度,提高教育治理水平,深化义务教育领域综合改革,大力促进教育公平,进一步完善义务教育入学规则、严格规范入学秩序,保持政策的连续性和稳定性,确保地区义务教育阶段入学工作有序进行。

二、工作原则

(一)坚持政府统筹,将义务教育阶段入学作为政府行为予以保障。

(二)坚持免试、就近,确保适龄儿童少年接受义务教育。

(三)坚持程序规范,把义务教育阶段入学作为规范办学的重要环节,做到公正、公平、公开。

三、入学条件

(一)年满6周岁(2012年8月31日以前出生)且具有本地区常住户口的适龄儿童均须按照划定的学校服务片参加学龄人口信息采集,免试就近入学。依据学位供给情况和户籍、房产、居住年限等因素,积极稳妥探索单校划片和多校划片相结合的入学方式,形成更加公平完善的就近入学规则。

本市非燕山地区户籍无房家庭,长期在燕山工作、居住,且在燕山地区连续单独承租并实际居住3年以上且在住房租赁监管平台登记备案、夫妻一方在燕山地区合法稳定就业3年以上,其适龄子女可在燕山地区接受义务教育。

燕山地区将联合相关部门共同审核入学资格。特别是对本市户籍无房家庭、合法稳定工作、实际居住等条件的审核,重点对过道房、车库房、空挂户等情况进行审核。凡不符合实际居住条件的,均不得作为入学资格条件。

(二)完成小学教育的学生,应当进入初中继续接受并完成义务教育。燕山教委将依据适龄学生人数、学校分布、学校规模等因素,按免试、就近原则,安排学生进入其区域所属片内初中校继续接受并完成义务教育。

(三)对符合下列条件的无本市常住户口的适龄儿童,按北京市户口的学生对待。

1.区教委开具的《台胞子女就读批准书》;

2.全国博士后管理部门开具的《博士后研究人员子女介绍信》及其父(或母)的《进站函》;

3.部队师(旅)级政治部开具的随军家属证明及现役军人证件;

4.区侨务部门开具的《华侨子女来京接受义务教育证明信》;

5.北京市乡镇人民政府或街道办事处开具的《子女关系证明信》及其父(或母)本市常住户口登记卡;

6.北京市人力社保部门为其父(或母)签发的《北京市工作居住证》。

有以上情形之一的,按有本市户口的学生对待。

(四)对持有烈士子女、台籍学生、华侨子女、现役军人子女、全国劳动模范子女身份证明的学生,按相关规定,在同等条件下给予照顾。

(五)凡属区级以上人民政府人才引进计划的海外归国人员、各类引进人才子女入学的,按相关规定,由燕山教委协调解决子女入学问题。

(六)非本市户籍的适龄儿童少年,因父母或其他法定监护人在本地区工作或居住,需要在本地区接受义务教育的,其父母或其他法定监护人需持有本人在京务工就业证明、在京实际住所居住证明、全家户口薄、北京居住证(或有效期内居住登记卡)、户籍所在地街道办事处或乡镇人民政府出具的在当地没有监护条件的证明等。

四、入学方式

(一)划片分配入学

适龄儿童入小学,需参加学龄人口信息采集,依据燕山教委为各小学划定的入学范围,按规定时间、地点和要求办理小学入学登记手续。本地区小学毕业生,按燕山教委《北京市房山区燕山教育委员会关于印发义务教育阶段学区划分调整方案的通知》(燕教政〔2016〕36号)规定免试就近升入初中。

(二)接收智力残疾儿童入学

燕山羊耳峪小学作为燕山地区附设特教班的学校,要落实《中华人民共和国义务教育法》的相关要求,面向燕山地区的适龄智力残疾儿童招生,做好新生入学工作。各小学、初中对入特教班有困难的适龄儿童、少年,要根据其残疾程度,安排其进入中小学校随班就读,确保完成九年义务教育。

(三)接收流动人口子女义务教育入学

外地来京务工人员子女在地区完成义务教育的,依据《北京市房山区燕山办事处办公室关于印发2018年燕山地区非京籍适龄儿童接受义务教育证明证件材料审核实施细则的通知》的规定办理。地区教委积极与流动人口管理等部门密切协调,切实做好流动适龄儿童少年入学工作。

以上各种类型的学生,均使用全市统一的小学和初中入学服务系统进行入学,系统将对每一个学生入学途径和方式进行全程记录,教育行政部门将依据权限进行查询和监控。

五、入学流程

(一)本市义务教育阶段适龄儿童少年具有本区户籍或房产的,可在其户籍所街道或家庭实际居住地(凭房屋产权证)参加学龄人口信息采集,依据文件规定办理小学入学登记手续。

区内小学毕业将在本区接受初中教育的学生,应按时填写“初中入学登记表”,燕山教委将依据《北京市房山区燕山教育委员会关于印发义务教育阶段学区划分调整方案的通知》(燕教政〔2016〕36号),根据学生户籍或家庭实际居住地(凭房屋产权证),使用全市统一初中入学服务系统,进行“小升初”入学分配。

(二)本市非燕山地区户籍无房家庭,长期在燕山工作、居住,且满足燕山地区入学条件的学龄儿童少年,在规定时间内向燕山教委提出入学申请,经审核符合燕山地区入学条件,由燕山教委依据免试、就近入学的原则,综合地区各中小学校招生情况,统筹安排其入学。

(三)非本市户籍的适龄儿童少年,因父母或者其他法定监护人在本地区工作或者居住需要在本地区接受义务教育的,依据《北京市房山区燕山办事处办公室关于印发2018年燕山地区非京籍适龄儿童接受义务教育证明证件材料审核实施细则的通知》要求到燕山实际居住地所在街道办事处进行审核,通过审核后参加学龄人口信息采集,并到燕山教委确定的学校联系就读。

六、工作要求

(一)工作职责

1.燕山教委依法规划燕山地区“免试、就近入学”招生范围,制定燕山地区义务教育阶段入学工作实施细则,报燕山办事处批准后组织实施,并向社会公示。

2.义务教育阶段入学实行计划管理,地区教委将依据地区学龄人口数量、小学毕业生数量和中小学校办学规模定制小学、初中招生计划,各学校未经批准不得擅自调整招生计划。做好学籍管理工作,依据中小学入学服务系统建立新生学籍。

教委会同各街道办事处组织和督促适龄儿童少年在新学年开学时入校就读,防止义务教育阶段学生辍学。

3.加强对各类学校招生工作的管理、指导、监督和检查,杜绝违规操作,坚决治理乱收费;坚决禁止任何学校及社会培训机构举办各类以选拔为目的的培训班;坚决禁止学校私自招生;坚决禁止在义务教育阶段入学工作中组织任何形式的考试、测试和面试选拔学生,严禁将各种考试成绩、奖励证书作为入学依据;坚决禁止初中校违规在小学非毕业年级提前招生。认真接受群众监督,认真做好招生工作宣传和群众来信来访,依法严肃处理违纪违规违纪事件。

4.严格执行市教委统一规定的时间表和入学程序。

(二)检查与督导

燕山办事处教育督导室和燕山教委中、小教科将对义务教育阶段入学工作开展重点督导检查。对学校违反《中华人民共和国义务教育法》、违规招生的行为坚决予以纠正,情节严重的将在全地区进行通报批评,对具体责任人要严肃处理,确保招生政策落实到位。2018年,重点在以下五方面工作加强管理:

1.挖潜提升地区学位供给,满足每一位适龄儿童少年接受义务教育的需求。

2.加强依法监督力度,严禁在义务教育阶段收取择校费。

3.加强学校招生计划的管理,各学校不得擅自更改招生计划。

4.严肃招生纪律,义务教育阶段入学工作由燕山教委统一安排,学校不能自行组织超计划招生和超班额教学。

5.落实公示制度,要及时公布义务教育学校性质、办学规模、经费来源、学校招生范围、招生计划、燕山办事处批准的义务教育阶段入学工作实施细则等信息。

(三)宣传与监督

义务教育阶段入学工作是基础教育整体改革中的重要环节,是一项涉及千家万户的政策性很强的工作。

燕山教委将面向社会做好引导宣传工作,采取多种方式增加政策和工作程序的透明度。同时将完善社会舆论监督机制,及时发现和解决问题,做好信访工作,向社会公布咨询和举报电话,耐心、细致地做好相关政策的解释工作,接受咨询,主动接受社会的监督,及时解决遇到的问题,维护适龄儿童少年接受义务教育的合法权益,树立首都和本地区的形象,保持社会稳定。

燕山教委建立特殊情况会商机制和突发事件报告制度,要求相关科室和部门将依法对学校的招生、入学工作进行检查,对违规行为予以及时纠正。

咨询电话:

小学:69341094

初中:69335362

 

附件1.2018年燕山地区义务教育阶段入学工作时间安排

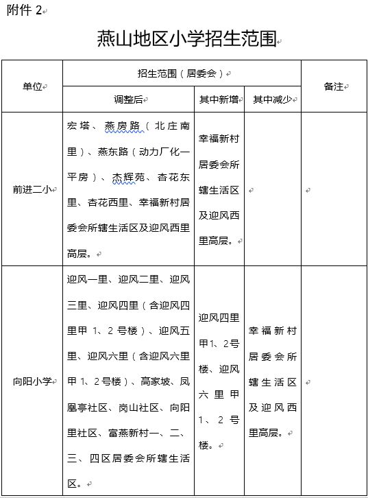
附件2.2018年燕山地区小学招生范围

附件3.2018年燕山地区中学招生范围

 

                     北京市房山区燕山教育委员会

                      2018年4月23日

[微信公众号查成绩:】
微信

移动站 电脑版 专题
3773考试网 琼ICP备12003406号-1 合作qq: