2018年越秀区小学一年级招生简章
2018年小学一年级招生工作即将开始,我区将按《中华人民共和国义务教育法》的精神,采取“统一时间招生、学校设点审核、统筹安排学位、相对就近入学”的办法,接受年满6周岁的适龄儿童入学登记。
一、登记时间
越秀区户籍适龄儿童网上报名时间:2018年5月5日至10日。
广州市公办小学报名系统网址:http://zs.gzeducms.cn
2018年5月19、20、21日(上午8:30~11:30,下午2:30~4:00)三天到网上报名系统指引的学校提交资料审核。
二、招生对象及条件
(一)具有本区常住户籍并实际居住在户籍所在地,于2011年9月1日至2012年8月31日出生且未入学的适龄儿童。
具有本区常住户籍并实际居住在户籍所在地的有自理能力和学习能力的中重度特殊儿童(含智障、自闭、脑瘫等类型),可到我区特殊学校申请入学。盲、聋哑儿童应到广州市盲人学校、聋哑学校报名就读。
因疾病或特殊情况,需要延缓入学或免予入学的,由其父母或其他法定监护人向居住地所属的登记学校提出书面申请,附区级及以上医院证明,并报区教育局主管部门审核批准,延缓入学期满,应即入学。
凡因主观原因造成人户分离的,家长应在报名前迅速把户口迁移到小孩监护人(父或母)房产所在地,使人户一致,并到房产所在地的对口学校办理入学登记。
(二)适龄儿童没有本市常住户籍的,但符合广州市教育局有关规定(详见附件2),请按有关规定办理入学登记。
三、本区户籍适龄儿童登记指引
凡符合小学一年级招生条件的适龄儿童,其家长须在规定时间内带小孩到指定学校办理登记手续,并按要求提交相关证明材料。
(一)随父母居住在本区的适龄儿童需提供以下证明材料:1.以小孩父或母为业主的房产证原件及复印件;2.与房产证地址一致的户口簿原件及复印件(复印户口簿中的首页和适龄儿童及其父母所在页),父母身份证、小孩身份证(如已办理需提供)原件及复印件;3.《儿童计划免疫接种证》;4.《广州户籍生小一公办招生学生信息表》。
(二)随祖辈居住在本区的适龄儿童需提供:1.居住地房产证原件及复印件;2.与房产证地址一致的户口簿原件及复印件(复印户口簿中的首页和适龄儿童及其父母所在页),父母身份证、小孩身份证(如已办理需提供)原件及复印件;3.《儿童计划免疫接种证》;4.《广州户籍生小一公办招生学生信息表》。
(三)租住户适龄儿童需提供:1.住建部门认可的房屋租赁合同(并经街道出租屋管理中心登记备案)的原件及复印件;2.家长及小孩在本区的户口簿原件及复印件(集体户需同时提供户口地址页),父母身份证、小孩身份证(如已办理需提供)原件及复印件;3.《儿童计划免疫接种证》;4.《广州户籍生小一公办招生学生信息表》。
(四)实际在本区居住的拆迁户子女需提供:1.拆迁协议公证书的原件及复印件,并提供实居地的有效证明;2.户口簿原件及复印件(复印户口簿中的首页和适龄儿童及其父母所在页),父母身份证、小孩身份证(如已办理需提供)原件及复印件;3.《儿童计划免疫接种证》;4.《广州户籍生小一公办招生学生信息表》。
备注:《广州户籍生小一公办招生学生信息表》在网上报名后由家长自行下载打印。
四、符合政策性照顾条件的非穗籍适龄儿童登记办法
符合广州市义务教育阶段政策性照顾条件的非穗籍适龄儿童按《2018年广州市义务教育阶段政策性照顾学生清单》中的证明材料准备资料,于2018年5月19、20、21日三天带备证明材料到符合条件的服务范围学校进行登记审核。
五、学位安排办法
详见《2018年越秀区小学招生问答》
六、录取办法及注册时间
(一)凡符合入学条件的适龄儿童,按照相对就近入学原则,由区教育局统筹分配学位,学位分配通知书于6月9日由家长到登记学校或指定学校领取。
(二)新生注册时间于6月16日进行,届时家长持学位分配通知书到录取学校办理注册手续。
(三)对5月21日前没有办理登记手续又符合我区招生条件的适龄儿童,由区教育局根据学位情况统筹安排。
(四) 因特殊原因逾期未参加小学招生报名的适龄儿童,在8月28日(上午8:30-11:30,下午2:30-5:00)进行补登记,由家长携带适龄儿童和所需的证明材料到区教育局统一办理。
2018年广州市义务教育阶段政策性照顾学生清单
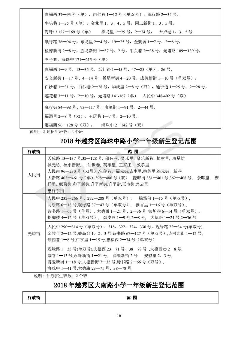
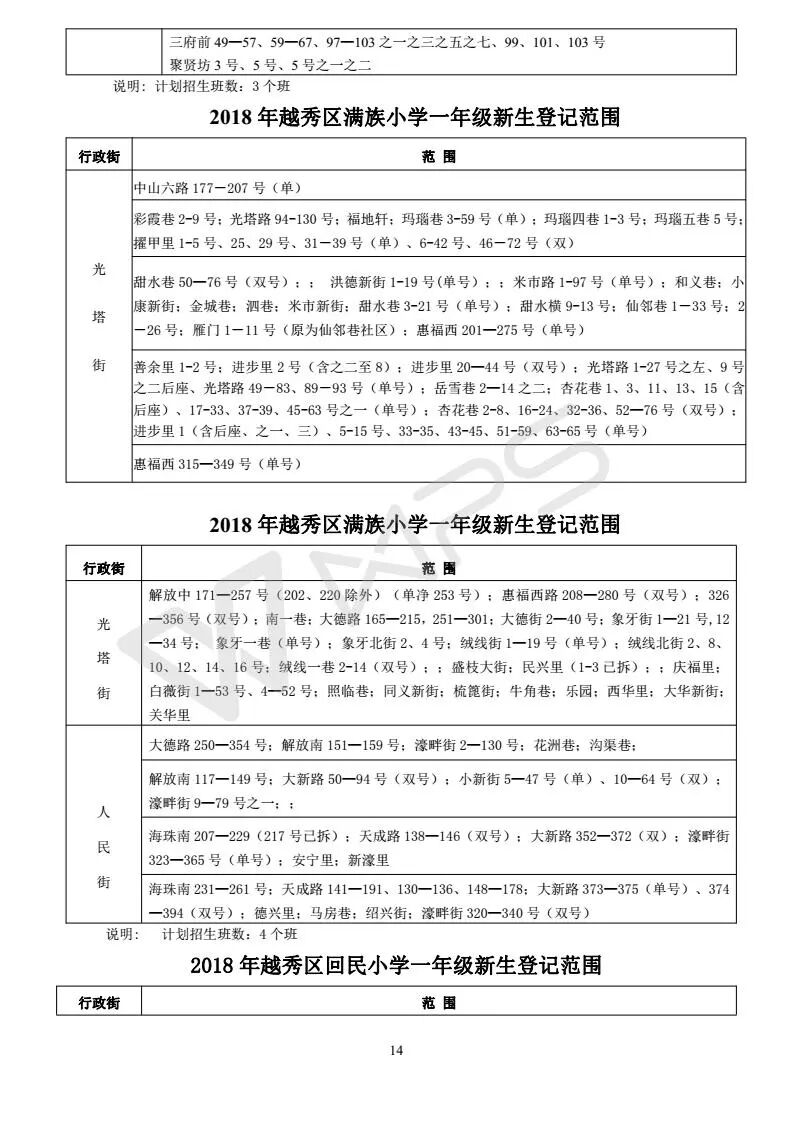
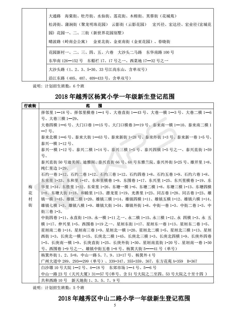
2018越秀区小学地段划分表
信息来源:越秀区教育局官网
